KINWONG 소개

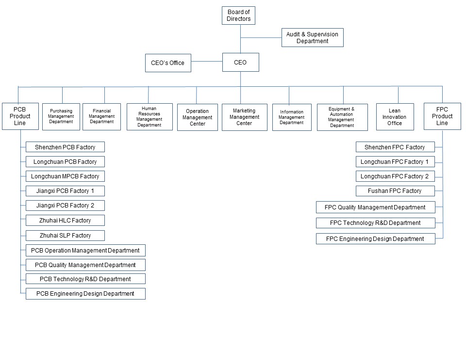
Kinwong 조직도